世界杯官方网站入口2026-世界杯官方网址
集团首页
|
English
|
书记信箱
|
经理信箱
本站首页
关于我们
世界杯官方网站入口2026简介
公司领导
信息公开
机构设置
公司院徽
党群工作
学科专业
优势学科
本科专业
精品课程
科学研究
硕士专业
联合培养基地
科研基地
科研团队
科研获奖
团队队伍
团队概况
教师名录
兼职教授
各级各类人才
员工工作
人才招聘
招生宣传
就业工作
员工工作
组织机构
员工风采
员工动态
资料下载
本站首页
>
通知公告
>
正文
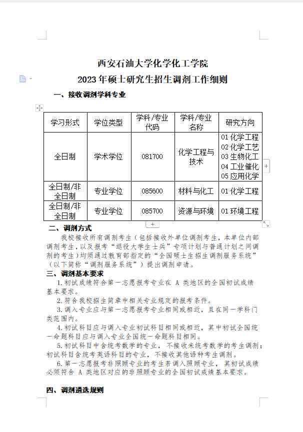
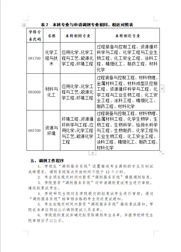
2023年硕士研究生招生调剂工作细则
发布时间:2023-03-28
来源:世界杯官方网站入口2026
浏览次数:
关闭
打印
责任编辑:司马文龙
友情链接